Skip to main navigation Skip to main content
  • E-Submission

JKSPE : Journal of the Korean Society for Precision Engineering

OPEN ACCESS
ABOUT
BROWSE ARTICLES
EDITORIAL POLICIES
FOR CONTRIBUTORS
Special

PFRP 태양광 지지구조의 단면 최적설계 및 구조 안전성 평가

Cross-sectional Design Optimization and Structural Safety Evaluation of PFRP Photovoltaic Support Structure

Journal of the Korean Society for Precision Engineering 2026;43(3):257-266.
Published online: March 1, 2026

1경상국립대학교 기계융합공학과

2태림산업㈜

3경상국립대학교 경남우주항공방산과학기술원

1Department Mechanical Convergence Engineering, Gyeongsang National University

2TAELIM Industrial

3Gyeongnam Aerospace & Defense Institute of Science and Technology, Gyeongsang National University

#Corresponding Author / E-mail: san.kim@gnu.ac.kr, TEL: +82-10-2474-0616
• Received: December 10, 2025   • Revised: January 12, 2026   • Accepted: January 15, 2026

Copyright © The Korean Society for Precision Engineering

This is an Open-Access article distributed under the terms of the Creative Commons Attribution Non-Commercial License (http://creativecommons.org/licenses/by-nc/3.0/) which permits unrestricted non-commercial use, distribution, and reproduction in any medium, provided the original work is properly cited.

  • 347 Views
  • 10 Download
prev next
  • This study examines a 2kW photovoltaic (PV) support structure, highlighting the vulnerability of conventional metal frames to corrosion and strength degradation in harsh environmental conditions. To overcome these challenges, we propose using pultruded fiber-reinforced polymer (PFRP) members as an alternative structural material. An optimal design framework is established to identify efficient PFRP cross-sections. The study aims to determine lightweight cross-sectional dimensions for box sections (columns and girders) and C-sections (purlins) while maintaining structural safety. We evaluate structural performance using the allowable stress design (ASD) method, incorporating safety factors recommended by the American Association of State Highway and Transportation Officials (AASHTO). Finite element analysis (FEA) assesses critical design constraints, including buckling, material failure, and serviceability deflection limits. From the feasible designs, we select the lightest cross-sectional configuration that meets all safety requirements. The results demonstrate that PFRP members can significantly reduce weight while ensuring structural safety, thus validating their potential as an alternative to conventional metal photovoltaic support structures.
σAllow,buckling [MPa] = Allowable Compressive Stress for Buckling
σDesign [MPa] = Design Stress
σDesign, buckling [MPa] = Design Buckling Stress
σUltimate [MPa] = Ultimate Strength
δmax [mm] = Maximum Deflection
δlimit [mm] = Limit Deflection
Di [mm] = Discrete Set
E [MPa] = Modulus of Elasticity
F.S.Allow = Safety FACTORs that Must Be Satisfied during Design as Suggested by AASHTO
F.S.Buckling = Safety Factor Governing Buckling Stability
H [mm] = Height
I [mm4] = Area Moment of Inertia
K = Effective Length Factor
L [mm] = Length
r [mm] = Radius of Gyration
t [mm] = Thickness
v = Poisson’s Ratio
V0 [m/s] = Design Wind Speed
υf = Fiber Volume Fraction
W [mm] = Width
WC [kg] = Weight of C-section
WR [kg] = Weight of Box Section
xC [mm] = Variables Defining the C-section Dimensions.
xB [mm] = Variables Defining the Box Section Dimensions
최근 국내외적으로 탄소 중립실현을 위한 노력이 가속화됨에 따라, 청정 에너지 관련 기술이 떠오르고 있다[1]. 정부는 RE-100, 재생에너지 3020 이행계획, RPS (Renewable Portfolio Standard), 제로에너지 건축 의무화 등 다양한 정책을 적극적으로 추진하고 있으며, 이에 따라 신재생에너지, 특히 태양광 발전 시스템에 대한 사회적 관심과 수요가 크게 증가하는 추세이다[2,3].
현재 국내에 상용화되어 활용되고 있는 태양광 발전 시스템의 지지 구조물은 주로 알루미늄, 철, 플라스틱 계열의 소재를 사용하고 있다. 그러나 이러한 기존 소재로 제작된 구조물은 장시간 환경 노출 시 부식, 강도 및 강성 저하 등의 문제에 취약하며, 이는 발전 시스템의 장기적인 안전성과 내구성에 부정적인 영향을 미칠 수 있다[4].
이러한 기존 소재의 한계를 극복할 수 있는 대안으로 섬유 강화 복합재(Fiber Reinforced Polymer, FRP)가 주목받고 있다. FRP는 항공기나 선박 등에 주로 사용되어 왔으며, 높은 강도 및 강성, 우수한 내피로 및 내식 특성을 지니고 있다. 또한, 비교적 저렴한 가격과 다양한 형태로의 제조 용이성 덕분에 그 적용 분야가 점차 확대되고 있다[5,6]. FRP의 우수한 특성을 바탕으로 최근 국내에서는 수상 부유식 태양광 지지 구조물에 FRP를 활용하는 연구가 진행되고 있으며 여러 사례가 있다[7].
본 연구는 기존에 SRT275 강재로 제작되던 2 kW 슬래브형 태양광 지지 구조물을 대상으로, PFRP (Polymer Fiber Reinforced Polymer) 소재의 적용 가능성을 검토한다. 인발 성형(Pultrusion) 공정으로 제작되는 PFRP 부재의 제조 특성을 고려하여 단면 토폴로지는 사전에 정의된 상태로 유지하고, 단면 치수만을 설계 변수로 하는 치수 최적화(Dimension Optimization)를 수행하였다. 이를 통해 구조적 안전성을 만족하는 최적 단면을 도출하였으며, 좌굴, 처짐 및 재료 파괴 기준에 기반한 전역 구조 안전성 평가는 상용 구조해석 소프트웨어인 ANSYS Workbench 2024R1을 활용하여 수행하였다.
2.1 태양광 구조물 개요
슬래브형 태양광 발전 시스템은 크게 태양광 모듈(Solar Module)과 기둥(Columns), 보(Girders), 중도리(Purlins)로 구성된 지지 구조물 그리고 각 부재를 연결하는 클립, 클램프, 앵커볼트 등으로 구성된다[8].
태양광 지지 구조물은 30°의 경사를 이루며 자중 및 외부 하중에 효과적으로 저항하여 구조적 안전성을 확보하는 기능을 수행한다. 또한, 설계된 형상을 유지함으로써 태양광 모듈의 최적 성능 발휘를 지원하며, 최종적으로 모든 부하를 지면으로 분산시킨다.
본 연구에서 고려된 2 kW 슬래브형 태양광 구조물의 전체 형상 및 각 부재의 단면은 Figs. 12에, 구조물의 규격 및 부재 특성은 Tables 12에 상세히 나타내었다. 또한, 구조물의 기본 소재인 SRT275 강재의 주요 기계적 특성(항복강도, 인장 강도 등)은 Table 3에 정리하였다[9].
2.2 구조물 모델링
PFRP 부재의 구조적 적용 가능성을 검토하고 설계 최적화를 수행하기 위해서는 구조 해석 모델링이 필수적으로 선행되어야 한다.
본 연구는 구조물의 전역적 거동(Global Behavior) 및 주요 부재의 안전성(좌굴, 처짐) 평가에 초점을 맞추었으므로, 클립이나 볼트 등의 상세 접합부에 의해 발생하는 국부적인 거동(Local Behavior)은 배제하였다. 이에 따라 해석의 효율성과 정확성을 동시에 확보하기 위해, 핵심 구조 부재인 기둥, 보, 중도리 만을 고려하여 1차원 구조(Beam) 요소를 활용한 단순화된 모델을 구축하였다(Fig. 3).
모델링 시 사용된 기존 SRT275 부재의 단면 정보는 Fig . 2에 제시된 바와 같이 적용되었다.
PFRP는 인발(Pultrusion) 공정으로 생산된다. 이 공정은 연속된 유리섬유를 액체 상태의 수지가 담긴 조(Bath)에 통과시켜 함침시킨 후, 원하는 단면 형상을 갖춘 다이를 통과시켜 성형하고, 이 과정에서 유리섬유는 부재의 길이 방향에 평행하게 배향된다[10].
이러한 공정 과정으로 인해 섬유 방향(축 방향)과 섬유와 수직(축에 수직 방향)인 방향으로는 서로 다른 기계적 특성을 가지는 직교이방성(Orthotropic) 특성을 나타낸다[11].
본 연구에서 사용된 PFRP는 E6-glass 섬유와 Polyester 수지로 구성된 복합재이며, 섬유 체적분율(υf)은 약 40%이다.
3.1 PFRP 기계적 특성
E6-glass 섬유와 Polyester 수지로 구성된 PFRP의 섬유 방향 기계적 특성(강도 및 탄성계수)을 확보하기 위해 인장(ASTM D638-22), 굽힘(ASTM D790-17), 압축(ASTM D695-23) 실험을 진행하였으며, 사용된 섬유 및 수지의 기계적 특성은 Table 4에, ASTM 시험에 사용된 시험편 및 실험 결과는 Fig . 4Table 5에 나타내었다.
ASTM 표준에 따라 재료의 인장, 압축, 굽힘 시험을 수행할 때, 재료가 파단(Fracture)되는 순간에 도달하는 최대 응력값을 측정한다. 이 값은 해당 재료가 감당할 수 있는 극한 강도(Ultimate Strength, σUltimate)를 나타낸다.
그러나 PFRP와 같이 직교이방성 특성을 지니는 재료는 섬유 방향에 따라 강도 차이가 크기 때문에, 실제 극한 강도를 측정했음에도 불구하고 취약성이 예상되는 섬유 수직 방향의 기계적 특성을 정확하게 확보하는 것이 구조 안전성 측면에서 필수적이다.
이를 위해 균질화 방법(Homogenization Method)을 적용하였다. 균질화 방법은 미시구조를 지니는 재료의 탄성계수, 전단 탄성계수, 포아송 비를 예측하여 재료의 분포설계를 이용하는 방법이다[12].
균질화 방법에는 대표체적요소 방법(Representative Volume Method)과 대표 유닛 셀 방법이(Representative Unit Cell Method) 있다. 이 중 이방성 재질의 강화 플라스틱의 기계적 특성을 추정하기 위해 대표체적요소 방법이 사용된다[13]. 하지만 이러한 균질화 방법을 통해 정확한 기계적 특성을 얻기 위해서 복잡한 단계를 거쳐야 하므로 시간이 오래 걸린다는 단점이 있다[14].
본 연구에서는 상용 프로그램에 탑재되어 있는 기능(ANSYS-Material Designer)을 활용하여 균질화 방법을 적용하였으며, 이를 통해서 PFRP의 물성을 도출하였다. 섬유 축 방향 탄성계수(EXLoc)가 ASTM 규격에 따른 인장 실험값(35.5 GPa)과 약 1.4% 내의 오차율을 나타내었다(Table 6).
본 연구에서 최적설계는 인발 성형(Pultrusion) 공정의 제조 특성을 고려하여 수행하였다. 인발 공정은 단면 형상이 일정한 부재를 연속적으로 생산하는 공정으로, 제작 가능한 단면의 토폴로지는 사전에 정의되며 공정 중 변경이 제한된다. 따라서, 특정한 단면 형상을 대상으로 치수를 결정하는 치수 최적화(Dimension Optimization)를 진행하였다.
PFRP 태양광 하부구조 부재로서 구조적 효율과 제작·시공성을 종합적으로 고려한 결과, 기둥과 보에는 축력 및 굽힘 하중에 대한 효율이 우수한 각관형(Box Section)을, 중도리에는 굽힘 지배 거동에 효과적인 C형(C-section) 단면을 선정하였다. 각관형은 기둥과 보에 사용되며, C형 단면은 중도리에 사용된다.
각 단면의 높이, 폭 및 두께를 설계 변수로 설정하고, 좌굴, 재료 파괴 및 처짐에 대한 제약 조건을 모두 만족하는 범위 내에서 최소 중량을 갖는 단면을 도출하는 것을 목적함수로 설정하였다.
좌굴 및 재료 파괴에 대한 구조적 안전성 평가는 허용응력설계법(Allowable Stress Design, ASD)에 기반하여 수행하였으며[15], 적용된 요구 안전율은 AASHTO (American Association of State Highway and Transportation Officials)을 참고하였다. 본 연구에서 사용한 안전율은 Table 7에 정리하였다.
제시된 안전율은 부재의 지배 거동에 따라 설계에서 요구하는 최소 기준이다.
4.1 최적화 요구사항
태양광 하부 구조물로 적합한 단면을 도출하기 위한 요구사항은 다음과 같다.
1)각 부재(기둥, 보, 중도리)의 단면적은 최소화되어야 한다.
2) 설계 하중에 의해 기둥 부재에 좌굴(Buckling)이 발생하지 않아야 한다.
3) 설계 하중에 의해 재료 파손(Material Failure)이 일어나지 않아야 한다.
4) 설계 하중에 의해 보 및 중도리 부재는 과도한 처짐(Deflection)이 발생하지 않아야 한다.
4.2 설계 변수
최적 단면 도출을 위한 설계 변수의 범위를 지정하기 위해 각관형의 단면 치수 범위는 일반 구조용 각형강관(KS D 3568)을, C형 단면의 치수 범위는 열간 압연 형강의 모양·치수·무게 및 그 허용차(KS D 3502)의 높이, 폭, 두께 치수를 참고하였다. 각 부재의 단면 형상은 Fig . 5에 나타내었으며, 각관형의 설계 변수 및 C형 단면의 설계 변수는 Tables 89에 상세히 정리하였다.
4.3 제약 조건
제약 조건은 부재마다 하중에 의한 재료 파괴 외에 다른 형태의 파괴를 초래할 수 있으며, 이를 고려하여 각 부재의 역할에 따른 구조적 안전성을 만족하기 위한 제약 조건을 설정하였다. 제약 조건은 Table 10에 정리하였다.

4.3.1 좌굴

세장비가 큰 부재는 축방향 압축력이 증가함에 따라 전역 굽힘 변형이 급격히 증가하며 좌굴 현상이 발생한다[16]. 이러한 전역 좌굴 거동은 재료 강도보다는 부재의 전역 굽힘 강성(EI)과 유효 길이(KL)에 의해 지배되며, 이에 대한 이론적 해석은 오일러(Euler) 임계 좌굴 이론에 기반한다.
오일러 임계 좌굴 하중은 Pcr = π2(EI)/(KL)2 로 표현되며, 이 식에서 좌굴 거동은 재료의 등방성 여부 자체보다 좌굴 모드에서의 유효 탄성계수(E)와 단면 2차 모멘트(I)에 의해 결정된다. 즉, 전역 좌굴이 지배적인 경우, 해당 방향의 유효 굽힘 강성이 좌굴 거동을 지배하므로 직교이방성 재료로 구성된 복합재 부재에도 Euler 기반 좌굴 이론의 적용이 가능하다.
KDS 14 30 10(강구조부재설계기준)에서 제시하는 허용 좌굴 응력식은 이러한 Euler 좌굴 이론을 바탕으로 이론적 임계 좌굴하중에 실제 구조 부재의 초기 결함과 설계 불확실성을 고려한 저감계수를 적용하여 임계 좌굴하중을 응력 형태로 정식화한 설계식이다. 본 연구에서는 식(1)을 허용 좌굴응력 산정에 적용하되, PFRP 부재의 직교이방성 특성을 고려하여 탄성계수는 전역 좌굴 거동을 지배하는 축방향 탄성계수(Table 6)로 적용하였다.
(1)
σallow,buckling=12π2E13(KL/r)2
여기서, σallow, Buckling, E, K, L 및 r은 각각 강구조부재설계기준을 통해 계산된 허용 좌굴응력, 탄성계수, 유효길이계수, 단면 2차 반경이다.
좌굴 안전성 평가 방법은 식(2)을 따른다.
(2)
σallow,bucklingσDesign,bucklingF.S.Buckling
여기서, σDesign, Buckling 및 F.S.Buckling은 각각 설계 좌굴 응력과 허용안전율을 의미한다. 좌굴 안전율은 Table 7에 제시된 기둥에 대한 안전율 3.0을 적용하였다.

4.3.2 재료 파괴

태양광 하부 구조물은 설치 및 사용 과정에서 예상되는 하중으로 인해 재료 자체의 파손이 발생할 수 있으므로, 재료 파괴에 대한 안전성 확보는 필수적이다[17]. 본 연구에서는 허용응력설계법(ASD)의 식(3)을 통해 재료의 안전성을 확보한다.
(3)
σUltimateσDesignF.S.Allow
여기서, σUltimate, σDesign 및 F.S.Allow은 각각 재료의 극한 강도, 설계 하중에 의한 설계 응력 및 재료 파괴에 대한 허용 안전율이다.
재료 파괴에 대한 허용 안전율은 Table 7에 제시된 바와 같이 부재의 지배 거동에 따라 설정하였으며, 재료의 극한강도와 설계응력의 비로 계산된 안전여유와 비교하여 재료 파괴 안전성을 평가하였다.

4.3.3 처짐

보와 중도리는 태양광 패널을 지지하고, 하중을 기둥으로 전달하는 부재이다. 이 부재들은 주로 굽힘 하중에 영향을 받게 되며, 처짐을 유발할 수 있다.
본 연구에서는 유한요소 해석을 통해 보와 중도리 부재의 처짐에 대한 안전성을 강구조설계기준의 단순 지지보의 처짐 제한 식(4)에 따라 산정된 처짐 제한값 6.67 mm를 기준으로 부재의 처짐을 비교하였다[8].
(4)
L/300
여기서, L은 기둥간의 경간이며, Table 1 참고하였다. 처짐에 대한 안전성 평가 방법은 식(5)을 따른다.
(5)
δmax<δlimit
여기서, max 및 limit은 각각 부재의 최대 처짐 및 처짐 제한값이다.
4.4 최적 설계 정식화 및 최적화 과정
각관형 단면에 대한 최적 설계 요구사항 및 설계 변수에 따른 최적 설계 문제는 다음과 같이 정의된다.
findxB=[x1,x2]to minimizeWB(xB)subject toσAllow buckingσDesign buckingF.S.BucklingσUltimateσDesignF.S.Allowδmax<δlimit
C형 단면에 대한 최적 설게 요구사항 및 설계 변수에 따른 최적 설계 문제는 다음과 같이 정의된다.
findxC=[x3,x4]to minimizeWC(xC)subject toσUltimateσDesignF.S.Allowδmax<δlimit
본 연구에서 수행된 최적 설계 과정은 앞서 설명된 설계변수, 목적함수, 제약조건을 바탕으로 정식화된 최적 설계 문제를 해결하기 위한 일련의 단계로 진행되었다.
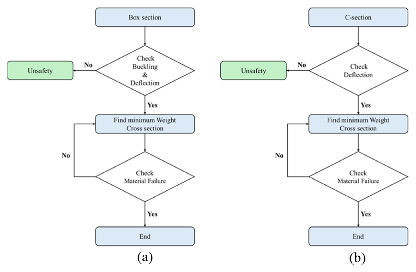
최적 설계 과정을 통해 제약 조건에서 설정된 구조적 안전성 검토 과정은 Fig . 6에 나타내었다.
각 단면 형상별로 정식화 문제를 달리 적용하여 최적 설계를 수행한다.
각관형 단면의 경우, 설계 변수들에 대해 좌굴 및 처짐 안전성을 동시에 평가하고, 이 조건을 만족하는 단면들 중 최소 중량의 단면을 선정한다. 이후 선정된 단면에 대해 재료 파괴 안전성을 최종적으로 검토하는 단계를 수행한다.
C형 단면은 설계 변수별 처짐 안전성을 확인하여 최소 중량 단면을 선정한 후, 이 단면에 대해 재료 파괴 안전성을 최종 검토한다.
4.5 제약 조건 평가를 위한 경계 및 하중 조건
좌굴, 처짐 및 재료 파괴에 대한 제약조건을 유한요소해석(FEA)을 통해 평가를 진행하였다.
해석 모델은 1차원 구조(Beam)으로 모델링 되었고(Fig. 3), 총 395개의 절점과 210개의 요소로 구축되었다. 부재별 단면 정보는 기둥 및 보 부재에는 각관형 단면(Fig. 5(a))을, 중도리 부재에는 C형 단면(Fig. 5(b))을 적용하였다.
유한요소해석을 수행하기 위한 해석 경계 조건과 하중 조건은 실제 설치 환경을 반영하였다. 지지 조건은 기둥 하단부에 모든 자유도를 구속하는 고정 지지 조건(Fixed Support)을 적용하였으며, 하중 조건은 건축물 구조 기준(KDS 41 12 00)을 참고하여 가장 열악한 환경에서의 설계 하중(고정하중, 풍하중, 설하중)을 산정하였다[8,17].
구조적 안전성 검토는 각 항목에 대해 가장 불리한 하중 조건을 적용하여 진행되었다. 구체적으로 좌굴의 경우, 가장 긴 부재에 대해 압축 하중을 유발하는 수직 하중(고정하중, 설하중, 수직 풍하중) 조건(Fig. 7(a))을 중도리 부재에 지면과 수직으로 적용하였다.
처짐 및 재료 파괴 검토는 구조물의 최대 처짐과 부재 내 최대 응력을 유발할 수 있는 수직 하중(고정하중, 설하중)과 수평 하중(수평 풍하중) 조건(Fig. 7(b))을 중도리 부재에 경사각과 수직이 되도록 적용하였다. 경계 조건 및 하중 조건은 Table 11Fig. 7에 나타내었다.
4.6 제약조건 및 목적함수 평가
최적화 과정(Fig. 6)에 따라 각 단면별 제약 조건을 만족하는 설계 변수들의 범위를 확인하였다.

4.6.1 각관형 단면 결과

각관형 부재의 설계 변수들 중 좌굴과 처짐을 동시에 만족하는 범위를 도출하기 위해 유한요소해석을 진행하였다.
기둥의 좌굴에 대해 식(1)을 통해 산출된 허용 압축 응력과, Fig. 7(a) 조건을 적용하여 기둥 내 최대 응력을 통해 AASHTO에서 제시하는 기둥에 대한 안전율 3.0을 기준으로 좌굴을 만족하는 설계 변수의 범위를 확인하였다(Fig. 8).
처짐에 대해 처짐 제한값 6.67 mm를 기준으로 보 부재의 처짐을 평가하였으며, 구조물의 최대 처짐을 모사한 Fig . 7(b)의 경계조건을 사용하여 해석을 진행하였고, 그 결과를 제한값과 비교하였다(Fig. 9).
결과, 좌굴은 60 × 60 × 9 mm 단면부터 만족하는 것으로 나타났으며, 특히, 75 × 75 × 3 mm 단면을 제외하고 모든 단면이 안전율 3.0을 충족하는 것으로 나타났다.
처짐은 40 × 40 × 3 mm 부터 처짐 제한값 기준을 모두 만족하였다.

4.6.2 C형 단면 결과

C형 단면의 처짐 안전성 검토를 위해, 각관형 단면의 처짐 안전성 검토 방법과 동일하게 진행하였다.
결과 처짐 제한값 6.67 mm을 만족하는 설계 변수의 범위는 100 × 50 × 13 mm, 125 × 65 × 12 mm 및 150 × 75 × 12 mm 단면에서부터 처짐 기준을 만족하는 것으로 확인되었다(Fig. 10).

4.6.3 좌굴 및 처짐 제약을 만족하는 최소 중량 단면

앞 절에서 단면별 제약조건을 만족하는 설계변수의 범위를 도출하였다.
좌굴 및 처짐을 만족하는 각관형 단면(기둥, 보)의 설계 변수들 중 경량화된 PFRP 부재의 단면은 75 × 75 × 4 mm이다.
처짐 조건을 만족하는 C형 단면(중도리)의 설계 변수들 중 경량화된 PFRP 부재의 단면은 100 × 50 × 13 mm이다.

4.6.4 재료 파괴 평가

재료 파괴 평가는 좌굴 및 처짐 조건을 만족하는 경량화 설계 변수를 적용하여 Fig . 7(b)와 동일한 조건에서 유한요소해석을 수행한 후, 각 부재의 설계 응력을 산정하고 식(3)에 따라 파괴 여부를 평가하였다.
결과, 기둥 부재에서는 압축 및 굽힘 응력이 재료 파괴 거동을 지배하였으며, 보 및 중도리 부재의 경우에도 굽힘 거동이 지배적으로 나타났다. 인장 응력은 설계 하중 조건에서 매우 작은 수준으로 발생하여 재료 파괴를 지배하는 요인으로 작용하지 않았다. 이에 따라 재료 파괴 평가는 각 부재의 지배 거동에 해당하는 거동(압축 및 굽힘)을 중심으로 수행하였다. 이와 같은 인장을 제외한 재료 파괴 평가 결과를 Table 12에 정리하였다.
4.7 최적 설계 결과
본 연구의 최적 설계는 구조적 안전성을 모두 만족하는 조건에서 구조물의 중량을 최소화하는 것을 목적으로 하였다.
제약 조건 평가를 통해, 모든 구조적 안전 요구 조건을 충족하는 PFRP 부재의 치수들이 도출되었다. 이 치수들 중, 중량 최소화를 만족하는 치수는 Table 13에 나타내었다.
본 연구에서는 기존 금속 태양광 하부 구조물이 갖는 부식 및 강도 저하 문제를 해결하고 경량화를 달성하기 위한 대안으로, 인발 성형(Pultrusion) 공정으로 제작된 PFRP 부재의 구조적 적용 가능성을 검토하였다. 이를 위해 2 kW 슬래브형 태양광 지지 구조물을 대상으로, 단면 토폴로지를 고정한 상태에서 단면 치수만을 설계 변수로 하는 치수 최적화 문제를 정식화하고, 상용 구조해석 소프트웨어(ANSYS Workbench 2024 R1)를 활용한 해석 기반 최적 설계를 수행하였다.
최적 설계 과정에서는 구조물의 경량화를 목적 함수로 설정하고, 좌굴, 처짐 및 재료 파괴를 주요 제약 조건으로 고려하였다. 해석 결과, 모든 제약 조건을 만족하는 최적 단면은 각관형 단면(기둥 및 보) 75 × 75 × 4 mm와 C형 단면(중도리) 100 × 50 × 13 mm로 도출되었다. 특히, PFRP 부재의 설계는 재료의 극한 강도에 의한 파괴 조건보다는 세장비가 큰 부재의 좌굴 안정성과 굽힘에 따른 처짐 조건이 지배적으로 작용함을 확인하였다. 이는 PFRP의 우수한 축방향 강도 특성으로 인해 재료 파괴가 설계 지배 조건으로 작용하지 않았기 때문이다.
최종적으로 선정된 PFRP 태양광 하부 구조물의 총 질량은 175.31 kg으로, 기존 SRT275 강재 구조물(606.88 kg) 대비 약 71.1%의 중량 감소 효과를 달성하였다. 이러한 결과는 PFRP 부재가 구조적 안전성을 충분히 확보하면서도 기존 금속 구조물을 효과적으로 대체할 수 있음을 정량적으로 입증한다.
향후 연구에서는 장기 환경 노출에 따른 내구성, 피로 및 내진 성능을 포함한 종합적인 구조 성능 평가가 추가적으로 필요할 것으로 판단된다.

ACKNOWLEDGEMENT

이 연구는 2025년도 경상국립대학교 글로컬대학30사업에 의하여 수행되었음.

Fig. 1
2 kW Slab-type solar structures
JKSPE-025-00037f1.jpg
Fig. 2
Cross sectional shapes and dimensions of (a) box section for column, (b) Box section for girder, and (c) C-section for purlin in 2 kW slab-type solar structures made of SRT275 steel [8]
JKSPE-025-00037f2.jpg
Fig. 3
1-D modeling of solar structure
JKSPE-025-00037f3.jpg
Fig. 4
PFRP specimens employed in ASTM D638 and ASTM D790 testing. (a) Tensile test specimen, (b) Bending test specimen
JKSPE-025-00037f4.jpg
Fig. 5
Cross sectional shapes and dimensions of (a) Box section of column and girder, and (b) C-section for purlin in 2kW slab-type solar structures made of PFRP
JKSPE-025-00037f5.jpg
Fig. 6
Optimization process for cross-sectional optimal design problems (a) box section, and (b) C-section
JKSPE-025-00037f6.jpg
Fig. 7
FEA boundary conditions according to constraints. (a) Vertical load (DY+SY+WY) conditions to check for buckling, (b) Load (DY+SY+WX) conditions to check for deflection and material failure
JKSPE-025-00037f7.jpg
Fig. 8
Buckling stability results box section column
JKSPE-025-00037f8.jpg
Fig. 9
Deflection results of box section girder
JKSPE-025-00037f9.jpg
Fig. 10
Deflection results of C-section purlin
JKSPE-025-00037f10.jpg
Table 1
Slab-type solar structure specifications
Table 1
Item 2 kW slab-type
Number of panels 10
Width [mm] 5,000
Length [mm] 3,030
Front columns height [mm] 1,500
Rear columns height [mm] 2,655
Columns spacing [mm] 2,000
Table 2
SRT275 member sectional properties
Table 2
SRT275 member Cross-section property
Area [mm2] I [mm4]
Column 1,239 IZLoc 1.93 × 106
IYLoc 1.93 × 106
Girder 7,277.04 IZLoc 2.4 × 105
IYLoc 5.4 × 105
Purlin 1,864.1 IZLoc 1.03 × 106
IYLoc 2.5 × 105
Table 3
Material property of SRT275
Table 3
Property Value Unit
Density 7,850 kg/m3
Poisson’s ratio 0.3 -
Young’s modulus 2.05E+05 MPa
Yield strength 275 MPa
Tensile strength 410 MPa
Table 4
Material property of fiber and resin
Table 4
Property E6-glass Polyester
Density [g/mm3] 0.00306 0.00105
Poisson’s ratio 0.22 0.316
Young’s modulus 81 6
Fiber diameter [μm] 30 -
Fiber volume fraction 0.4 -
Table 5
Fiber axial modulus and strength according to ASTM test
Table 5
Property Value Standard
Tensile Modulus [GPa] 35.5 ASTM D638
Strength [MPa] 562
Bending Modulus [GPa] 24.4 ASTM D790
Strength [MPa] 649
Compressive Modulus [GPa] 22.2 ASTM D695
Strength [MPa] 417
Table 6
Material property of PFRP (υf = 40%) composed of E6-glass 9 and polyester
Table 6
Property Value Unit
Density 1.854E-06 kg/mm3
EXLoc 36,017 MPa
EYLoc, EZLoc 12,055 MPa
GYZLoc 4,351 MPa
GXYLoc, GXZLoc 4,720.4 MPa
vYZLoc 0.38
vXYLoc, vXZLoc 0.27
Table 7
Safety factor applied according to structural behavior for allowable stress design (AASHTO)
Table 7
Property Safety factor
Flexural member, beam 2.5
Compression member, columns 3.0
Shear 3.0
Connections 4.0
Modulus of elasticity 1.0
Shear modulus 1.0
Table 8
Design variables according to cross section
Table 8
Cross section Design variables
Box section Height = Width Thickness
C-section Height Width Thickness
Table 9
Design variables range for each cross section
Table 9
Cross section Variable Discrete set (Di) [mm]
Box section x1 = (H = W) D1 = {30, 40, 50, 60, 75, 80, 90, 100, 125}
x2 = t D2 = {3, 4, 5, 6, 7, 8, 9, 10}
C-section x3 = (H, W) D3 = {(100,50), (125, 65), (150,75)}
x4 = t D4 = {10, 11, 12, 13, 14, 15}
Table 10
Constraints for optimal member performance
Table 10
Cross section Member Constraints
Box section Column Buckling Material failure
Girder Deflection
C-section Purlin
Table 11
Applicable design load and direction conditions for finite element analysis
Table 11
Load Value [ kN/m2] Remark
Dead Load (DY) 0.272 Solar module
Snow Load (SY) 0.4
Wind Load (WX) 4.39 V0: 45 m/s
Wind Load (WY) 4.39
Table 12
Material failure safety factor of each member for tensile, compressive, bending
Table 12
Property Compressive stress Bending stress
Column σUltimate / σDesign 40.76 3.2
F.S.Allow 3.0 2.5
Remark OK OK
Girder σUltimate / σDesign 1895.4 11.6
F.S.Allow 3.0 2.5
Remark OK OK
Purlin σUltimate / σDesign 2316.6 69.1
F.S.Allow 3.0 2.5
Remark OK OK
Table 13
Lightweight PFRP member cross-section derived through optimal design process
Table 13
Member H × W × t
Column 75 × 75 × 4 mm
Girder
Purlin 100 × 50 × 13 mm
  • 1. Lee, J.-H., (2008), Current status and future prospects of solar cells, Journal of the Korean Society for Precision Engineering, 25(10), 7-22.
  • 2. Kwak, Y.-G., Lee, B.-H., Kang, F.-S., (2022), Economic efficiency analysis based on benefit-cost ratio of floating photovoltaic power generation system, Journal of the Korean Institute of Electrical Engineers, 71(8), 1117-1125.
  • 3. Kim, S. W., Han, K. M., Lee, C. H., Park, M. J., (2024), Structural safety assessment of factory rooftop solar structures using machine learning models, Journal of the Korean Society of Steel Construction, 36(6), 443-450.
  • 4. Oh, S. J., Kim, J. M., Jang, J. H., (2024), Failure Mode analysis for accident prevention in PV systems, Journal of the Korean Society of Solar Energy, 44(6), 105-115.
  • 5. Han, T. H., Kim, S. N., Kang, Y. J., Yoon, K. Y., (2004), An experimental study of material characteristics for GFRP pipes, Journal of the Korean Society of Hazard Mitigation, 4(2), 35-45.
  • 6. Park, J.-N., Jeong, S.-T., Cho, G.-J., (2003), A study on the machining characteristics in GFRP using HSS tools, Journal of the Korean Society of Manufacturing Process Engineers, 2(2), 37-44.
  • 7. Kim, S.-H., Lee, Y.-G., Seo, S.-H., Joo, H.-J., Yoon, S.-J., (2014), Structure design and installation of tracking-type floating PV generation system, Journal of the Korean Society of Manufacturing Process Engineers, 27(2), 59-65.
  • 8. Han, C. H., Lee, J. Y., Park, Y. S., Kim, H. S., Lim, J. S., Park, I. S., (2011), Structural modeling and evaluation of solar photovoltaic installation structure, Journal of the Architectural Institute of Korea, 6(96), 393-396.
  • 9. Sin, J. W., Lee, H. D., Shin, H. M., Shin, K.-J., (2021), Long span modular design of agrophotovoltaics support structure, Journal of the Korean Society of Manufacturing Process Engineers, 23(106), 101-107.
  • 10. Han, I. Y., Park, S. H., Cheong, M. S., Kim, T. K., Park, D. S., (2022), Effect of cross section of glass fiber and injection conditions on the tensile strength in GFRP injection molding, Journal of the Korean Society of Precision Engineers, 39(12), 947-954.
  • 11. Choi, J.-W., Lee, K.-Y., Park, J.-H., Yoon, S.-J., (2012), An analytical study on the buckling of orthotropic plates and local buckling of compression members, Journal of the Korean Society for Advanced Composite Structures, 3(1), 21-28.
  • 12. Park, J., Tak, S., Hwang, Y., Lee, S., (2009), A study on topology optimization of the counter boring-deep rolling machine bed, Proceedings of the Korean Society of Precision Engineering Conference. 797-798.
  • 13. Pyo, C., Kim, J., (2022), Estimation of representative mechanical property of porous electrode for secondary batteries with homogenization method, Journal of the Korean Society of Manufacturing Process Engineers, 21(9), 85-91.
  • 14. Mali, R., Pise, U., (2023), Modeling elastic properties of biocomposites using various analytical models and ansys material designer, Materials Today: Proceedings. 72: 1372-1378.
  • 15. Cho, E.-Y., Shin, D.-K., (2009), Design comparison of composite girder bridges designed by ASD and LRFD methods, KSCE Journal of Civil and Environmental Engineering Research, 29(5A), 447-456.
  • 16. Choi, Y. G., Kang, S. Y., Kim, J. I., (2018), Evaluation of structural stability of small wind turbine blade by blade test and structural analysis and improvement of blade design, Journal of the Korean Society of Precision Engineers, 35(9), 893-899.
  • 17. Choi, J. W., Seo, S. H., Joo, H. J., Yoon, S. J., (2014), Structural performance evaluation of floating PV power generation structure system, KSCE Journal of Civil and Environmental Engineering Research, 34(5), 1353-1362.
Minseo Jeong
JKSPE-025-00037i1.jpg
B.Sc. candidate in the Department of Mechanical Convergence Engineering, Gyeongsang National University. His research interest is composite material structural analysis.
Yongjae Lee
JKSPE-025-00037i2.jpg
B.Sc. candidate in the Department of Mechanical Convergence Engineering, Gyeongsang National University. His research interest is multibody dynamics and impact response analysis.
Gyumin Kim
JKSPE-025-00037i3.jpg
Senior Researcher at Taelim Industrial. His research interests is composite material design and manufacturing field.
Jiyun Jang
JKSPE-025-00037i4.jpg
Senior Researcher at Taelim Industrial. Her research interests is composite material design and manufacturing field.
San Kim
JKSPE-025-00037i5.jpg
Associate Professor in the Department of Mechanical Convergence Engineering, and Engineering Research Institute, Gyeongsang National University. His research interests include computational mechanics, and finite element method development.

Download Citation

Download a citation file in RIS format that can be imported by all major citation management software, including EndNote, ProCite, RefWorks, and Reference Manager.

Format:

Include:

Cross-sectional Design Optimization and Structural Safety Evaluation of PFRP Photovoltaic Support Structure
J. Korean Soc. Precis. Eng.. 2026;43(3):257-266.   Published online March 1, 2026
Download Citation

Download a citation file in RIS format that can be imported by all major citation management software, including EndNote, ProCite, RefWorks, and Reference Manager.

Format:
Include:
Cross-sectional Design Optimization and Structural Safety Evaluation of PFRP Photovoltaic Support Structure
J. Korean Soc. Precis. Eng.. 2026;43(3):257-266.   Published online March 1, 2026
Close

Figure

  • 0
  • 1
  • 2
  • 3
  • 4
  • 5
  • 6
  • 7
  • 8
  • 9
Cross-sectional Design Optimization and Structural Safety Evaluation of PFRP Photovoltaic Support Structure
Image Image Image Image Image Image Image Image Image Image
Fig. 1 2 kW Slab-type solar structures
Fig. 2 Cross sectional shapes and dimensions of (a) box section for column, (b) Box section for girder, and (c) C-section for purlin in 2 kW slab-type solar structures made of SRT275 steel [8]
Fig. 3 1-D modeling of solar structure
Fig. 4 PFRP specimens employed in ASTM D638 and ASTM D790 testing. (a) Tensile test specimen, (b) Bending test specimen
Fig. 5 Cross sectional shapes and dimensions of (a) Box section of column and girder, and (b) C-section for purlin in 2kW slab-type solar structures made of PFRP
Fig. 6 Optimization process for cross-sectional optimal design problems (a) box section, and (b) C-section
Fig. 7 FEA boundary conditions according to constraints. (a) Vertical load (DY+SY+WY) conditions to check for buckling, (b) Load (DY+SY+WX) conditions to check for deflection and material failure
Fig. 8 Buckling stability results box section column
Fig. 9 Deflection results of box section girder
Fig. 10 Deflection results of C-section purlin
Cross-sectional Design Optimization and Structural Safety Evaluation of PFRP Photovoltaic Support Structure
Item 2 kW slab-type
Number of panels 10
Width [mm] 5,000
Length [mm] 3,030
Front columns height [mm] 1,500
Rear columns height [mm] 2,655
Columns spacing [mm] 2,000
SRT275 member Cross-section property
Area [mm2] I [mm4]
Column 1,239 IZLoc 1.93 × 106
IYLoc 1.93 × 106
Girder 7,277.04 IZLoc 2.4 × 105
IYLoc 5.4 × 105
Purlin 1,864.1 IZLoc 1.03 × 106
IYLoc 2.5 × 105
Property Value Unit
Density 7,850 kg/m3
Poisson’s ratio 0.3 -
Young’s modulus 2.05E+05 MPa
Yield strength 275 MPa
Tensile strength 410 MPa
Property E6-glass Polyester
Density [g/mm3] 0.00306 0.00105
Poisson’s ratio 0.22 0.316
Young’s modulus 81 6
Fiber diameter [μm] 30 -
Fiber volume fraction 0.4 -
Property Value Standard
Tensile Modulus [GPa] 35.5 ASTM D638
Strength [MPa] 562
Bending Modulus [GPa] 24.4 ASTM D790
Strength [MPa] 649
Compressive Modulus [GPa] 22.2 ASTM D695
Strength [MPa] 417
Property Value Unit
Density 1.854E-06 kg/mm3
EXLoc 36,017 MPa
EYLoc, EZLoc 12,055 MPa
GYZLoc 4,351 MPa
GXYLoc, GXZLoc 4,720.4 MPa
vYZLoc 0.38
vXYLoc, vXZLoc 0.27
Property Safety factor
Flexural member, beam 2.5
Compression member, columns 3.0
Shear 3.0
Connections 4.0
Modulus of elasticity 1.0
Shear modulus 1.0
Cross section Design variables
Box section Height = Width Thickness
C-section Height Width Thickness
Cross section Variable Discrete set (Di) [mm]
Box section x1 = (H = W) D1 = {30, 40, 50, 60, 75, 80, 90, 100, 125}
x2 = t D2 = {3, 4, 5, 6, 7, 8, 9, 10}
C-section x3 = (H, W) D3 = {(100,50), (125, 65), (150,75)}
x4 = t D4 = {10, 11, 12, 13, 14, 15}
Cross section Member Constraints
Box section Column Buckling Material failure
Girder Deflection
C-section Purlin
Load Value [ kN/m2] Remark
Dead Load (DY) 0.272 Solar module
Snow Load (SY) 0.4
Wind Load (WX) 4.39 V0: 45 m/s
Wind Load (WY) 4.39
Property Compressive stress Bending stress
Column σUltimate / σDesign 40.76 3.2
F.S.Allow 3.0 2.5
Remark OK OK
Girder σUltimate / σDesign 1895.4 11.6
F.S.Allow 3.0 2.5
Remark OK OK
Purlin σUltimate / σDesign 2316.6 69.1
F.S.Allow 3.0 2.5
Remark OK OK
Member H × W × t
Column 75 × 75 × 4 mm
Girder
Purlin 100 × 50 × 13 mm
Table 1 Slab-type solar structure specifications
Table 2 SRT275 member sectional properties
Table 3 Material property of SRT275
Table 4 Material property of fiber and resin
Table 5 Fiber axial modulus and strength according to ASTM test
Table 6 Material property of PFRP (υf = 40%) composed of E6-glass 9 and polyester
Table 7 Safety factor applied according to structural behavior for allowable stress design (AASHTO)
Table 8 Design variables according to cross section
Table 9 Design variables range for each cross section
Table 10 Constraints for optimal member performance
Table 11 Applicable design load and direction conditions for finite element analysis
Table 12 Material failure safety factor of each member for tensile, compressive, bending
Table 13 Lightweight PFRP member cross-section derived through optimal design process